7:30 - 16:00 (мск)
Сб-Вс: Выходные
г. Самара, Московское шоссе 18км Территория Завода Приборных Подшипников
Контактная информация
7:30 - 16:00 (мск)
Сб-Вс: Выходные
г. Самара, Московское шоссе 18км Территория Завода Приборных Подшипников
Описание
Характеристики
|
Комплектация |
Кол-во |
Единица измерения |
||
|
1 |
Башни |
Две спаренные башня из шести клеёных брусьев 100х100 мм высота 3500мм- 4 шт, 3000мм- 1 шт и 2200мм-1шт – у первой башни и высота 3000 мм- 4 шт, 2500 мм- 2 шт. У одной башни полы двухуровневые, выполнены из ламинированной фанеры, с анти-скользящим покрытием мм толщиной 18мм, габарит 1000х1000 мм (2 шт). Кромки фанеры тщательно шлифованы. Отметка пола башни от планировочной отметки площадки 1200 мм и 1500 мм. У второй башни полы, выполнены из ламинированной фанеры, с анти-скользящим покрытием мм толщиной 18мм, габарит 1000х1900 мм. Кромки фанеры тщательно шлифованы. Отметка пола башни от планировочной отметки площадки 1200 мм. Обе башни украшены крышами. Крыши располагаются над одной из частей спаренных башен. Крыши выполнены как соединение двух скатов треугольной формы, выполненных из влагостойкой фанеры толщиной 18 мм, габарит ската 1500х1000х18 мм. Скаты соединяются между собой и крепятся к опорному брусу при помощи креплений из влагостойкой фанеры толщиной 18 мм, кромки фанеры тщательно шлифованы, борта окрашены при помощи УФ печати, принт Майя. |
2 |
комплект |
|
2 |
Горка h1500 |
Скат горки шириной 530 мм, выполнен из нержавеющей стали t 1,5 мм, - цельного листа, борта выполнены из влагостойкой фанеры толщиной 24 мм, кромки фанеры тщательно шлифованы, борта окрашены при помощи УФ печати, принт Майя. Ограждения стартового участка горки, выполнены из влагостойкой фанеры толщиной 18 мм, фанера окрашена при помощи УФ печати. Опорный каркас горки выполнен из профиля 40х25 и труб диаметром 32 мм (металл имеет плавные радиусы и тщательную обработку швов, покрыт порошковой краской). Габарит горки 530х 2670х1500(h). Горка поставляется в собранном виде. |
1 |
комплект |
|
3 |
Лестница h1500 |
Лестница состоит из бортов, выполненных из фанеры влагостойкой толщиной 24 мм, и семи ступенек, выполненных из ламинированной анти-скользящей фанеры, толщиной 18 мм, ширина ступней 780 мм. Пространство между ступенями закрыто экранами из влагостойкой фанеры толщиной 18 мм, между ступенью и экраном имеется щель для слива дождевой воды. Ступени и экраны вставляются в пазы бортов лестницы. Борта стягиваются шпильками диаметром 10 мм. Кромки фанеры тщательно шлифованы, борта окрашены при помощи УФ печати, принт Майя. Лестница монтируется к брусу башни и на входе-к двум клеёным брусам 100х100 мм высота 800 мм, брус окрашен в коричневый цвет. Лестница поставляется в собранном виде. |
1 |
комплект |
|
4 |
Перила лестницы |
Выполнены из влагостойкой фанеры толщиной 24мм и В комплекте 2 шт |
1 |
комплект |
|
5 |
Рукоход |
Рукоход выполнен из двух клеёных брусьев не более 100х100 мм длиной 2000 мм. Между брусьями крепятся перекладины из стальной трубы диаметром 27 мм с толщиной стенки не менее 2,8 мм, к трубе с двух сторон приварены в заводских условиях планки из листовой стали. Толщиной не менее 3 мм, шириной 40 мм и длиной 100 мм. |
1 |
комплект |
|
6 |
Решетка для лазанья |
Выполнена из сварного каркаса из профиля прямоугольного 40х25, профиля 40х40 и трубы диаметром 32 мм. Сварная конструкция является каркасом для сетки. Сетка из шестипрядного армированного полиамидного каната тросовой свивки диаметром 16 мм. На брус обвязки стоек крепится при помощи скоб через коуши. Канаты в местах пересечения фиксируются при помощи пластикового крестообразного соединителя для канатов диаметром 16 мм. Канаты помещаются в пазы соединителя, которые защёлкиваются между собой и фиксируются саморезом. Концы канатов заканчиваются коушем и фиксируются зажимной втулкой. |
1 |
комплект |
|
7 |
Лаз-лестница |
Сварная конструкция из труб диаметром 32 и 27 мм. Перила из трубы диаметром 32 мм (2 шт) и перекладины из гнутой трубы диаметром 27 мм (5 шт), имеет плавные радиусы и тщательную обработку швов, металл покрыт порошковой краской в графитово-серый цвет. |
1 |
шт. |
|
8 |
Лаз |
Лаз состоит из бортов, выполненных из фанеры влагостойкой толщиной 24 мм и семнадцати половиц, выполненных из ламинированной анти- скользящей фанеры, толщиной 24 мм, ширина половиц 100 мм. Половицы вставляются в пазы бортов лаза. Борта стягиваются шпильками М10. Борта окрашены с нанесением принта Майя. Лаз поставляется в собранном виде. |
1 |
комплект |
|
9 |
Скалолаз |
Скалолаз состоит из щита с прорезями из влагостойкой фанеры толщиной 18мм, размером 1000х800 мм, кромки фанеры тщательно шлифованы, скалолаз окрашен при помощи УФ печати, принт Майя. |
2 |
Шт. |
|
10 |
Игровая панель Майя |
Выполнена из влагостойкой фанеры толщиной 18 мм. Габарит 840х800х18 мм. В щите выполнены прорези, по которым перемещаются ползунки. Ползунки выполнены как соединение двух кругов из влагостойкой фанеры толщиной 18мм, диаметр кругов 100мм. Круги соединены между собой болтом через трубу ПВХ 25мм. Щит окрашен с нанесением рисунка в стиле Майя. |
1 |
комплект |
|
11 |
Принт «Майя» |
Основные цвета принта- желтый, зеленый и фиолетовый. Принт выполнен с элементами орнаментов индейцев племени Майя. |
||
Артикул
ДИК 2.19.01-01
Серия
Принт
Вид оборудования
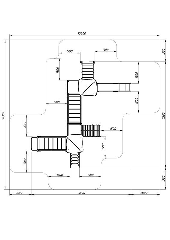
Габариты (ШхДхВ)
6900x7380x4070
Зона безопасности, мм
10380х10400
Высота падения, мм
0
Вес, кг
669,8
Скат горки
H=1500 (металлический скат)
Официальная гарантия
Гарантийный срок на изделия от 12 месяцев
Сертификат
RU №0208095 №: RU C-RU.AE83.B.00092/20 Сертификат соответствия (Детские игровые комплексы)
| ✅ | Входим в реестр российской промышленной продукции |
|
|
Важно: Обращаем Ваше внимание, что мы постоянно стремимся улучшать качество выпускаемой продукции, для чего периодически можем вносить изменения в конструкцию, дизайн и комплектацию товаров и упаковки на основании собственных инновационных разработок и отзывов пользователей без дополнительного уведомления. Данные изменения принципиально не влияют на первоначально заявленные функциональные свойства. Вследствие этого, технические характеристики, вес и размеры могут незначительно отличаться. |
|
|
Соответствие стандартам: Оборудование изготовлено по чертежам и техническим условиям изготовителя и соответствует требованиям ТР ЕАЭС 042/2017. - Детское игровое оборудование спроектировано и изготовлено согласно межгосударственному стандарту, а именно ГОСТ34614.1-2019, ГОСТ34614.2-2019, ГОСТ34614.3-2019, ГОСТ34614.5-2019, ГОСТ34614.6-2019. - Уличные тренажеры спроектированы и изготовлены по ГОСТ Р 55678-2013, ГОСТ Р 57538-2017. - Спортивное оборудование, спортивные комплексы, воркаут и многофункциональные комплексы спроектированы и изготовлены по ГОСТ Р 55677-2013. |
|
|
Паспорт на изделие: на русском языке, согласно ГОСТ34614.1-2019, раздел 6. |
|
|
Гарантийный срок на изделия: 12 месяцев |
Рекомендуемые товары
производство современного оборудования
для парков, игровых и спортивных площадок
|
ООО «ПРОГРЕСС БЛАГОУСТРОЙСТВА». Официальный производитель товарного знака СКИФ ПРО ®. Информация на данном интернет-сайте носит исключительно информационный (ознакомительный) характер и ни при каких условиях не является публичной офертой, определяемой положениями Статьи 437 Гражданского кодекса РФ. Для получения исчерпывающей информации о стоимости и характеристиках товаров обращайтесь по телефонам на сайте. Автоматизированный сбор информации с сайта и любое использование контента, а так же без письменного разрешения администрации сайта запрещено. © 2025. Все права защищены. |